原创
这个初音长得有点抽象,但其实是一个钱包?买晚了ps. 这边找钱全是硬币 #jp这个初音长得有点抽象,但其实是一个钱包?买晚了ps. 这边找钱全是硬币 #jp这个初音长得有点抽象,但其实是一个钱包?买晚了ps. 这边找钱全是硬币 #jp这个初音长得有点抽象,但其实是一个钱包?买晚了ps. 这边找钱全是硬币 #jp
这个初音长得有点抽象,但其实是一个钱包买晚了 ps. 这边找钱全是硬币 #jp
原创
D4 宇治 - 抹茶 - 凤凰堂平等院 - 京吹巡礼这天来到宇治,总算是第一个稍微远离市区的地方了,非常安静,感觉能听到自己的心跳了D4 宇治 - 抹茶 - 凤凰堂平等院 - 京吹巡礼这天来到宇治,总算是第一个稍微远离市区的地方了,非常安静,感觉能听到自己的心跳了D4 宇治 - 抹茶 - 凤凰堂平等院 - 京吹巡礼这天来到宇治,总算是第一个稍微远离市区的地方了,非常安静,感觉能听到自己的心跳了D4 宇治 - 抹茶 - 凤凰堂平等院 - 京吹巡礼这天来到宇治,总算是第一个稍微远离市区的地方了,非常安静,感觉能听到自己的心跳了D4 宇治 - 抹茶 - 凤凰堂平等院 - 京吹巡礼这天来到宇治,总算是第一个稍微远离市区的地方了,非常安静,感觉能听到自己的心跳了D4 宇治 - 抹茶 - 凤凰堂平等院 - 京吹巡礼这天来到宇治,总算是第一个稍微远离市区的地方了,非常安静,感觉能听到自己的心跳了D4 宇治 - 抹茶 - 凤凰堂平等院 - 京吹巡礼这天来到宇治,总算是第一个稍微远离市区的地方了,非常安静,感觉能听到自己的心跳了D4 宇治 - 抹茶 - 凤凰堂平等院 - 京吹巡礼这天来到宇治,总算是第一个稍微远离市区的地方了,非常安静,感觉能听到自己的心跳了D4 宇治 - 抹茶 - 凤凰堂平等院 - 京吹巡礼这天来到宇治,总算是第一个稍微远离市区的地方了,非常安静,感觉能听到自己的心跳了
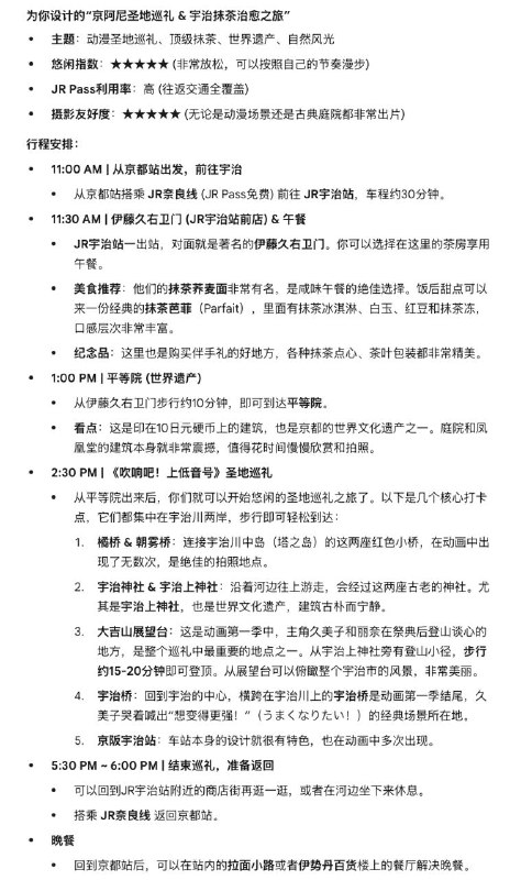
D4 宇治 - 抹茶 - 凤凰堂平等院 - 京吹巡礼 这天来到宇治,总算是第一个稍微远离市区的地方了,非常安静,感觉能听到自己的心跳了。 PS. 我没有出现在照片上啦,而且我也没有看过京吹这动画。 #travel #jp
原创
这不,准备睡觉,被震了一下😇
这不,准备睡觉,被震了一下😇
原创
D3 锦市场 - 新京极 - 八坂神社这天让 Gemini 特地优化了一下行程后,节奏好了不少(而且总算是可以 11 点再出发了)D3 锦市场 - 新京极 - 八坂神社这天让 Gemini 特地优化了一下行程后,节奏好了不少(而且总算是可以 11 点再出发了)D3 锦市场 - 新京极 - 八坂神社这天让 Gemini 特地优化了一下行程后,节奏好了不少(而且总算是可以 11 点再出发了)D3 锦市场 - 新京极 - 八坂神社这天让 Gemini 特地优化了一下行程后,节奏好了不少(而且总算是可以 11 点再出发了)D3 锦市场 - 新京极 - 八坂神社这天让 Gemini 特地优化了一下行程后,节奏好了不少(而且总算是可以 11 点再出发了)D3 锦市场 - 新京极 - 八坂神社这天让 Gemini 特地优化了一下行程后,节奏好了不少(而且总算是可以 11 点再出发了)D3 锦市场 - 新京极 - 八坂神社这天让 Gemini 特地优化了一下行程后,节奏好了不少(而且总算是可以 11 点再出发了)
D3 锦市场 - 新京极 - 八坂神社 这天让 Gemini 特地优化了一下行程后,节奏好了不少(而且总算是可以 11 点再出发了)。基本没有太累。还有坑点就是了:
  1. 路线反过来玩比较好,晚上去到八坂神社出不了照片。
  2. 而且体力好的时候逛商店倾向于买更多东西😂
#travel #jp